
产品简介
永健二代针灸治疗仪具备电疗,热敷疗法,超声按摩疗法及音乐音频等多种物理治疗功能。本仪器采用了先进的微处理器电脑芯片、精心编制的优化仿生治疗脉冲及控制软件、先进的数码显示技术、数调按键控制等高科技手段,因而性能卓越、疗效显著、操作简便,特别适合中老年人使用。其治疗输出按照类别分为四种:第一种为独立的电疗输出,设置为四路(A、B、C、D),端极可连接导电胶片、足疗鞋、治疗罐、眼罩等实现体穴疗法;第二种为热敷和电疗复合输出(A、B、),设置为两路,配合专用的热敷电极片,可以同时或者分别进行热敷、电疗;第三种为音乐疗法输出(臆想、音乐音频),设置有一个音量调节旋钮,可以调节音量大小,享受音乐的同时,可以使用当前音乐波形进行体穴治疗;第四种为超声按摩输出,配备有专用的超声波按摩探头。
在传统的理疗仪器中,低频脉冲治疗仪、音频治疗仪、热敷等均有不俗的表现,这些产品分别以电、热等不同的物理能量作用于人体,其治病机理各不相同。近年来,超声按摩术已为各地美容院广为采用,并在治疗酒渣鼻、暗疮后留下的疤痕、色素斑迹、改善眼袋及除皱等方面取得良好效果。本仪器集合以上多种功能,是一部能够提供多种治疗方法、性价比极高的新型家用治疗仪器。
型号说明:

功能特点
1. 可遥控操作。
2. 四路电疗输出,电疗功能(处方)独立选择,满足一人多部位或者多人同时使用,互不影响。
3. 电疗强度32级平滑数控调节,使用方便、安全。
4. 多种电疗波形优化排列。
5. 集电疗,热疗、音乐音频疗法、超声按摩疗法于一体。
6. 独特信念疗法(臆想)。
7. 3档定时可选,时间到后自动切断治疗输出。
8. 可连接热敷电极片、导电胶片、治疗罐、足疗鞋、眼罩、超声按摩探头等理疗配件。
9. 人性化设计,LCD彩屏显示,语音提示,操作方便。
10. 具有安全闭锁功能。
11. 不刺伤肌肤,避免血液交叉感染。
12. 造型美观大方。
技术指标及规格介绍
1. 输出波形:调制低频复合脉冲波;

1) 直流分量:0
2) 脉冲宽度:Pw<0.8mS(眼疗档为75μS±30%)
3) 正向峰值:Vo<50V(500Ω纯阻负载)
4) 脉冲频率:f=1/T<1500Hz
眼疗:500Hz±30%
5) 负载影响Vo,负载越小,Vo越低
2. 输出脉冲幅度:有效值<40V(500Ω负载),连续可调
3. 热敷电源: 28V/50Hz
4. 热敷温度:<55℃
5. 超声按摩头:
1) 工作频率:1MHz
2) 输出声强:<0.8 W/ cm2
3) 有效辐射面积:3 cm2
6. 定时时间:10、20、30分钟可选
7. 治疗电极尺寸:
粘胶片:4cm×6cm
发热胶片:6cm×9cm
8. 电源电压:~220V/50Hz
9. 输入功率:30VA
10. 熔断丝规格: F0.5AL220V
11. 工作环境温度:5℃~40℃
12. 工作相对湿度:≤80%
13. 主机重量:1.5Kg
14. 仪器所属类型:Ⅱ类BF型
适用范围
本仪器主要适用于家庭、社区诊所作治疗保健之用,对于腰腿痛、腰肌劳损、肩周炎等引起的疼痛和神经衰弱有一定的辅助治疗作用。
主机及配件
主机介绍:
●主机正面

●主机侧后面

① 摇控接收窗口
② 显示屏
③ 操作按键
④ 音量旋钮
⑤ 超声波插孔
⑥ 输出A插孔
⑦ 输出B插孔
⑧ 输出C插孔
⑨ 输出D插孔
⑩ 电源开关
⑪ 电源线
⑫ 保险座
⑬ 扣手
使用遥控器时,遥控器发射端对着遥控接收窗口操作。









组件连接




使用方法

显示信息包括:4路电疗处方,各路电疗强度数字显示及强度色块静态显示(A、B、C、D共四路),热敷、超声等治疗功能状态指示,治疗剩余时间(分:秒)数字显示。
二. 操作按键说明:本仪器一共有12个功能按键,如下图所示:
1. 定时:设定治疗时间或者回到待机状态。10分钟、20分钟、30分钟三档时间可选;
2. 热敷:开启并设定热敷温度或关闭热敷,温度分低温、中温和高温三档;
3. 超声:开启并设定超声波强度或关闭超声波,强度分弱、中和强三档;
4. 选曲:音乐音频下,选择乐曲;
5. 静音:关闭或开启操作提示语音;
6. A、B、C、D:选择相应输出的电疗处方,电疗处方包括针灸、眼疗、拔罐、足疗、捶打、推拿、按摩、美体、臆想和音乐音频;
7. 切换:触按该键,语音提示A、B、C、D各路电疗功能状态,并将电疗强度调节锁定到当前输出路,同时电疗强度数显有强度指示,此时,调节“+/-”按键即可调节当前输出路的电疗强度。
8. +、-:与“切换”按键配合,调节各路的电疗输出强度。
三. 操作说明:
(一) 操作流程:参照以下流程进行操作

► 所有治疗功能可以单独使用,某些治疗功能针对同一个人可以综合使用。
►超声按摩必须单独使用,并严格按照操作说明控制其强度和治疗时间。
►四路电疗输出可以独立选择电疗处方。
►臆想和音乐音频不能同时选择。
►A、B、C、D 四路电疗处方选择时,如果某一路已经选择“臆想”或者“音乐音频”情况下,其它功能不可再选这两种处方。
(二) 使用前准备
1. 将主机电源插头插入插座,开启电源开关,有“您好!欢迎使用,请按“定时”键设定治疗时间。”的开机语音提示,同时LCD数码显示屏全点亮,仪器开始自检,约3秒后自检完成,然后进入待机状态。
2. 取出所使用的仪器组件,按照连接示意图连接;使用组件连接好后,将其插头插入主机相应接口;
3. 用导电胶片治疗时,揭开保护膜,将两导电胶片贴至相应穴位上;
4. 用治疗罐治疗时,应先将治疗罐上的密封套取掉,在穴位皮肤附近均匀涂抹导电液,然后用吸腔分别将两个罐吸附在穴位上,再套上密封套;
5. 用热敷治疗时,将热敷电极片绑紧在需治疗部位;
6. 使用足疗鞋时,将电疗输出导线的两个端子分别插入足疗鞋对应插孔;
注:插入电源插头前务必关断电源开关,以免产生电弧对仪器造成干扰或损坏!
(三) 电疗操作程序:配件可选电疗组件或者热敷组件,4路通用。
1.触按“定时”键设定治疗时间。时间在10分钟、20分钟、30分钟和待机(00分钟)四种状态循环切换;
2. 触按“A”键(或“B”键、“C”键、“D”键)选择相应输出A(或输出B、输出C、输出D)电疗处方。电疗处方包括针灸、眼疗、拔罐、足疗、捶打、推拿、按摩、美体、臆想和音乐音频,使用者根据病理需求或选用的治疗组件进行选择。选定某一处方时显示屏的对应功能状态字点亮:“针灸”、“足疗”等,同时,语音提示当前功能状态,并提示下一步操作程序,如:“针灸”,“请按 “+”、“-”键调节电疗强度”;
► 使用眼罩时,请选择“眼疗”处方;
► 使用足疗鞋或进行足部水疗时,建议选择“足疗”处方;
► 使用治疗罐时,建议选择“拔罐”处方。
3. 调节电疗强度。本机有四路电疗输出,强度分别调节,调节方式为按钮数控调节,共分32个等级,用1~32来表示,强度调节由“切换”键和“+/-”键配合完成。其中,“+”为强度增大按钮,“-”为强度减小按钮,每触按一次该按钮输出强度改变一个等级。“切换”键用于在不改变当前电疗处方的情况下转换并锁定到需要改变电疗强度的输出路(有当前调节路指示,在强度数显的右边。)。调节过程中,强度数显以等级方式数字显示当前强度,同时,强度色块静态显示当前治疗强度(1个强度色块代表实际强度的4个等级)。
4. 治疗结束,仪器自动切断电疗输出,回到待机状态,如果不再使用,请收好仪器和治疗组件。
注:
1) 当直接选择某一路电疗处方时,强度调节“+/-”键自动切换并锁定至当前输出路。
2) 调节时请注意待调节输出路(输出A、输出B、输出C、输出D)与当前强度 “+/-”键所锁定输出路的对应关系(当前锁定输出路的状态指示在强度数显的右侧)。
3) 调节强度时,请逐级缓慢调节,特别在强度增大调节时,以免产生不适感。
4) 当同时使用多路电疗功能时,触按“切换”键,可以改变强度 “+/-”键所锁定的输出路,此时,触按“+/-”键可以调节本输出路的电疗强度;触按该键时,语音提示某一路所选择的电疗处方,触按一次,提示一路,如“输出C,拔罐”等;没选择处方时提示如“输出C,处方未选”。
(四) 热敷操作程序:配件只能选用热敷组件。
1.触按“定时”键设定治疗时间;
2.将热敷电极片绑紧于需治疗部位;
3.检查输出A(或者输出B)电疗强度是否为“0”级。可查看相应路的电疗强度色块,或者使用“切换”键转换到当前输出路,并配合“-”键调节、查看,确保当前路电疗强度为“0”级;
4.热敷组件插头插入输出A或输出B插孔;
5.触按“热敷”键设定热敷温度。热敷温度分三档,低温、中温、高温,选定后显示屏相应温度指示闪烁,同时语音提示当前温度状态。当前温度为“高”时,再次触按该键将关闭热敷功能。
6.治疗结束,仪器自动切断热敷输出,回到待机状态,如果不再使用,请收好热敷电极片。
注:
1) 本仪器的热敷电极片可以同时进行热疗和电疗,将热敷电极片作用于人体前须确保相应输出(输出A或输出B)电疗强度为零级,以免产生不适感。
2) 热敷开启后,当患者感觉过热时,请解开热敷电极片来散热,避免烧伤患者皮肤。解开热敷电极片前必须将相应电疗输出强度调至最小,以免对患者产生不适感。
(五) 热敷、电疗复合治疗操作程序:配件只能选用热敷带。
1. 触按“定时”键设定治疗时间;
2. 将热敷电极片绑紧于需治疗部位;
3. 调节输出A(输出B)电疗强度为“0”级;
4. 热敷组件插头插入输出A或输出B插孔;
5. 触按“热敷”键设定热敷温度;
6. 触按“A”或者“B”选择电疗处方;
7. 触按“+”、“-”键调节电疗强度;
8. 治疗结束,仪器自动切断治疗输出,回到待机状态,如果不再使用,请收好热敷电极片。
注:
1) 本仪器的热敷电极片可以同时进行热疗和电疗,将热敷电极片作用于人体前须确保相应输出(输出A或输出B)电疗强度为零级,以免产生不适感。
2) 热敷开启后,当患者感觉过热时,请解开热敷电极片来散热,避免烧伤患者皮肤。解开热敷电极片前必须将相应电疗输出强度调至最小,以免对患者产生不适感。
保养要求
1. 不要摔跌或强烈碰撞。
2. 保持机体干燥,避免机内浸水。
3. 热敷电极片外套弄脏后,可以进行水洗或干洗,晾干后可以再用,电极可以用医用酒精擦拭干净。
4. 导电胶片如长期使用粘贴力不足时,用清水或中性洗涤剂清除污垢即恢复粘贴力,否则需要联系厂家或者在厂家指定专营店购买。
5. 若仪器出现故障,切勿擅自打开修理(尤其保修期内),应停止使用,送公司维修部修理。
6. 不要将治疗仪放置高温处,防止损害电子元器件及缩短其使用寿命。
7. 仪器用完时请关断电源开关并拔掉插头。
8. 运输与贮存:
环境温度范围:-40℃~55℃
相对湿度范围:10%~100%
大气压力范围:500~1060hPa
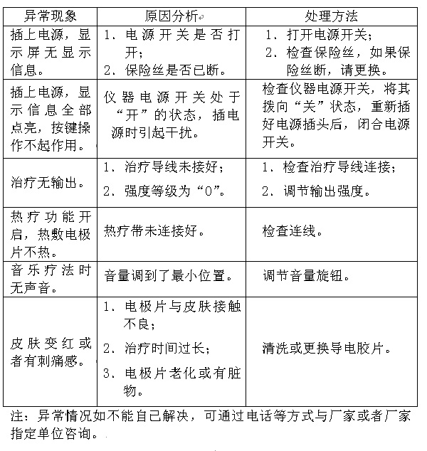
异常处理


超声波是指振动频率大于20KHz的声波。自19世纪末到20世纪初,在物理学上发现了压电效应与反压电效应之后,人们解决了利用电子学技术产生超声波的办法,从此迅速揭开了发展与推广超声技术的历史篇章。半个多世纪以来,超声波已在科学技术、社会生产与生活等各个领域中获得了十分广泛的应用。
近年来,超声美容术已为各地美容院广为采用,并在治疗酒渣鼻、暗疮后留下的疤痕、色素斑迹、改善眼袋及除皱等方面取得良好效果。
目前,超声减肥成为了一种全新的减肥技术,其原理是利用共振波将体内脂肪溶解,而且不会破坏到除脂肪细胞外的其它组织,然后将体内溶解的脂肪排出体外。这种吸脂减肥的方法之所以被大力提倡,是因为经科学印证,人体的脂肪细胞数量是固定的,一个人由瘦变胖,并不是脂肪细胞数量变多了,而是因为其体积变大了,那么,只要将人体内一定数量的脂肪细胞“变小”,这样就能从根本上解决肥胖问题,也不会反弹。
超声波的功能
一. 超声波简介
超声波是指振动频率大于20KHz的声波。自19世纪末到20世纪初,在物理学上发现了压电效应与反压电效应之后,人们解决了利用电子学技术产生超声波的办法,从此迅速揭开了发展与推广超声技术的历史篇章。半个多世纪以来,超声波已在科学技术、社会生产与生活等各个领域中获得了十分广泛的应用。
近年来,超声美容术已为各地美容院广为采用,并在治疗酒渣鼻、暗疮后留下的疤痕、色素斑迹、改善眼袋及除皱等方面取得良好效果。
目前,超声减肥成为了一种全新的减肥技术,其原理是利用共振波将体内脂肪溶解,而且不会破坏到除脂肪细胞外的其它组织,然后将体内溶解的脂肪排出体外。这种吸脂减肥的方法之所以被大力提倡,是因为经科学印证,人体的脂肪细胞数量是固定的,一个人由瘦变胖,并不是脂肪细胞数量变多了,而是因为其体积变大了,那么,只要将人体内一定数量的脂肪细胞“变小”,这样就能从根本上解决肥胖问题,也不会反弹。
二. 超声波的功能
1. 声波的冲击能破坏色素细胞内膜,阻止色素细胞的繁殖,并帮助祛斑精华素渗透于皮肤,从而化解色素;
2. 具有机械按摩效果,可调节皮下细胞膜通透性,使皮肤对营养有效吸收;
3. 促进局部血液循环,加强代谢功能,使缺水、缺氧的皮肤得到营养补充;
4. 溶解皮下脂肪,使积聚的水分分解,使眼袋和黑眼圈改善;
5. 温热效应使神经兴奋性降低,达到镇静神经和镇痛作用。
三. 超声波美容护肤适应症
1. 防皱除皱,去斑嫩肤,延缓皮肤衰老;
2. 促进营养物的吸收;
3. 抑制疤痕增生,软化增生性疤痕;
4. 减少近期外伤或炎症所致的色素沉;
5. 痤疮后色素及近期形成的痤疮凹凸疤痕;
6. 水肿型眼袋,黑眼圈;
7. 局部瘦身:超声波振动,提升脂肪温度,部分脂肪就会分解,排出体外,达到瘦身作用;
8. 丰胸:超声波能促进护肤品吸收,配合使用丰胸霜,采用一定的按摩手法,就可以达到良好的效果。
四. 使用安全注意事项
1. 严格按照使用与操作进行,控制强度和时间。
2. 孕妇及严重心脏病患者严禁使用。
3. 禁止儿童或不具备操作能力的人亲自使用。
4. 使用时,探头不能从眼球经过,上眼皮不能按摩。
5. 禁止超声波探头空载运行,否则易损坏超声头。
五. 操作程序
1. 准备接触(耦合)剂。接触剂可选择煮沸过的温开水、液体石蜡、凡士林油或常用护肤用品。
2. 将超声波探头与超声波输出插孔连接。
3. 打开主机电源开关,选择治疗时间。
4. 触按超声波“开关/强度”按键开始使用。
5. 操作方法,一般采用以下方法:
1) 固定法 在操作部位均匀涂抹接触剂,使该部位保持湿润,将超声波声头以适当压力固定在操作部位。此法易产生过热而发生“骨膜疼痛反应”。故超声波强度宜小,时间3-5分钟;
2) 移动法 该法最常用。声头包裹浸湿的软布或者在需操作部位均匀涂抹接触剂,用声头轻压皮肤,在操作部位作缓慢移动,移动速度以每秒1-2厘米为宜,时间5-10分钟,大面积移动可适当延长至10-20分钟;
3) 水下法 操作时将超声波声头和作用肢体一起浸入36-38℃温开水中,声头与皮肤距离1-5厘米,强度要比直接接触法稍大。此法常用于不规则的体表,局部痛觉敏感的部位或声头不便直接接触的部位如手指、足趾、踝、肘、溃疡等。 禁止将探头手柄连线端浸入水中,以免声头进水损坏。
4) 使用周期 一般一个周期6-8次,适当可延长至10-15次或更多。一般每日或隔日一次,有时亦可一周2次,周期间隔以1-2周为宜。
6. 操作步骤
1) 脸部按摩
从下巴至耳下,螺旋式按摩,手部可加重上提的力度。
从嘴角至耳中,力度均匀按摩。
从人中至耳上,力度均匀按摩。
从鼻翼过下眼睑至太阳穴。探头在鼻翼处打圈,过下眼睑时手部力度减轻以安抚为主,至太阳穴处向上提拉可稍许加重力度。
从额部眉头至发际线上下按摩至太阳穴,上提动作稍许加重力度,下回动作以安抚为主。
从下巴起,经嘴角提拉至鼻翼,再经下眼睑提拉至太阳穴。
从下额线直接提拉至太阳穴,另一只手可大面积跟随探头移动,做辅助上推动作。
2) 体部按摩
颈部提升按摩:探头避开颈部中线位置,从颈肩部位到下鄂处,做平行向上提拉,力度不易过重。
胸部健美按摩:从下胸部开始,身侧至乳沟向下延长线处,做平行向上推提。乳房部位按摩从外侧至内打半圈,以上提动作为主。上胸部从乳房外侧至乳沟向上延长线处,做平行上推动作,按摩速度不易过快。
腰腹部按摩:从肋骨下柔软处至盆骨上方,做平行提拉动作。脐部按摩,以肚脐为中心,以顺时针方向,缓慢平稳有力的做螺旋式按摩。提拉速度缓慢平稳,手部力度可稍许加重。
臀部按摩:从一侧臀部外侧开始,线,从下往上,一手用力提拉,另一手辅助上推。动作平稳缓慢,有力度。
腿部按摩
a) 大腿部:从膝盖弯处向上至大腿根部,沿大腿外侧向上推提,或以螺旋打圈的方式向上按摩。
b) 小腿部:从脚踝向上至小腿肚处,沿外侧至内侧,用力上推,提拉。动作平稳缓慢,有力度。